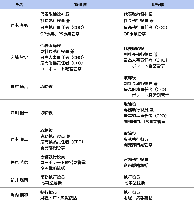
卡普空日前发布人事变动公告称,现任首席产品官江川阳一即将于 4 月 1 日卸任,接任他的将是《怪物猎人》系列制作人辻本良三。公司总裁兼首席运营官辻本春弘将接任江川负责的卡普空弹珠机、老虎机业务部门。
辻本良三目前担任了公司董事和开发部门副执行官。他自 1996 年加入公司后已为公司工作了近 30 年。
人事变动中,执行副总裁野村谦吉将卸任,笹原芳信和新井聪司将分别升职为专务执行官和常务执行官。
在卸任后,野村谦吉和江川阳一将继续担任公司董事。
卡普空日前发布人事变动公告称,现任首席产品官江川阳一即将于 4 月 1 日卸任,接任他的将是《怪物猎人》系列制作人辻本良三。公司总裁兼首席运营官辻本春弘将接任江川负责的卡普空弹珠机、老虎机业务部门。
辻本良三目前担任了公司董事和开发部门副执行官。他自 1996 年加入公司后已为公司工作了近 30 年。
人事变动中,执行副总裁野村谦吉将卸任,笹原芳信和新井聪司将分别升职为专务执行官和常务执行官。
在卸任后,野村谦吉和江川阳一将继续担任公司董事。