侵权风波持续发酵,任天堂正式提出赔偿与下架要求
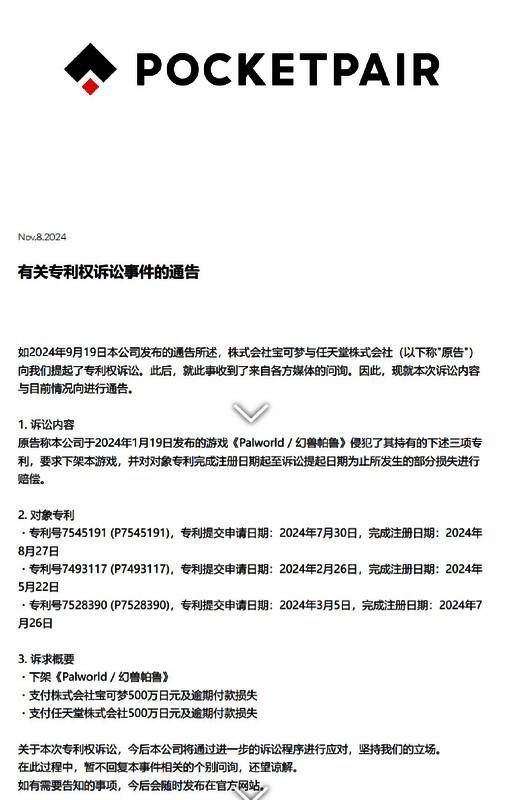
自今年9月任天堂联合宝可梦公司对热门游戏《幻兽帕鲁》提起专利侵权诉讼以来,这场震动全球游戏圈的法律纠纷终于迎来关键进展。如今,经过近两个月的沉默与调查,原告方已正式向开发商Pocketpair提出具体诉求:赔偿总计1000万日元(约合6.6万美元),并要求立即下架和停止销售这款游戏。
索赔金额明细及核心侵权指控曝光
据多家日本媒体报道,此次索赔金额由任天堂和宝可梦公司各占一半,分别要求Pocketpair支付500万日元赔偿金,并追加逾期付款所产生的损失费用。更严重的是,任天堂方面还明确提出要求全球范围内下架《幻兽帕鲁》,若法院支持该请求,可能将直接影响游戏在Steam等平台的销售状态。

三项专利被指侵权,核心涉及“投掷捕捉”机制
此次诉讼聚焦于三项被指侵犯的专利技术,其中最为关键的一项涉及“通过投掷物品捕捉角色”的游戏程序设计。这一机制与《宝可梦》系列中经典的“精灵球捕捉系统”高度相似,成为任天堂主张权利的核心依据。长期以来,此类交互方式被视为宝可梦IP的重要技术特征之一,此次被用于法律维权,显示出任天堂对知识产权保护的强硬态度。
开发商回应:质疑专利时效性,承诺坚决应诉
面对指控,Pocketpair迅速作出回应。该公司指出,任天堂所依据的部分专利,实际上是在《幻兽帕鲁》正式发售之后才提交申请的,因此质疑其法律效力与时效性。开发团队强调,游戏的设计灵感来源于多种开放世界与生存建造类作品,并非刻意模仿任何单一产品。他们表示,将在后续司法程序中积极辩护,维护自身合法权益,并坚持继续运营游戏。



