公司发布反贪腐公告
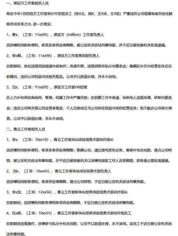
近日,完美世界官方正式对外发布了“反贪腐内部公告”,揭露了多起严重违反公司规章制度的事件。此次公告涉及原百万工作室、青云工作室以及硬核工作室的多位核心成员,其中包括多名项目负责人和部门组长。
多人因违规行为被辞退
根据公告内容显示,相关人员存在收受供应商贿赂、违规领取并私分内推奖金、拒绝配合审计调查等多项不当行为。目前,涉事人员已被公司严肃处理,全部予以辞退,并被列入永不录用名单。
涉及诛仙项目组美术团队
此次通报中提到的具体人员包括原百万工作室负责人秦某、策划部负责人李某葳、HR经理白某,以及青云工作室《诛仙》项目组美术部动作组长李某和美术部负责人刘某等关键岗位人员。
多家合作商列入黑名单
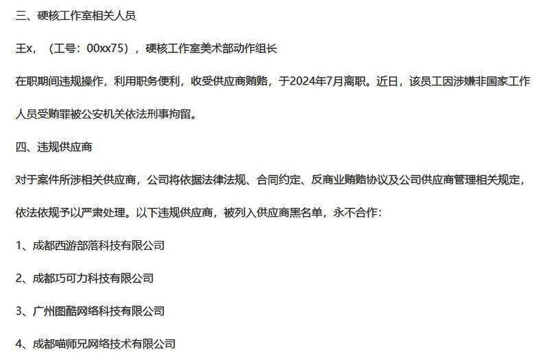
除了内部员工外,公告还披露了几家与公司存在业务往来的违规供应商,其中包括成都西游部落科技有限公司、成都巧可力科技有限公司、广州图酷网络科技有限公司及成都喵师兄网络技术有限公司。这些企业将被永久终止合作关系,并被列入黑名单。
已向公安机关报案
针对本次案件,完美世界方面表示已经向公安机关报案,并将进一步配合相关部门开展调查工作,坚决维护公司运营秩序与管理规范。

