在战斗场景里,无论是山河、湖泊,还是城关等不同地形,都有着变化无穷的战术组合。再加上天气系统会对战局产生影响,这让战场玩法极具特色。接下来,小编就为大家带来详细的《群雄时代》锦帆军兵种技能介绍,希望这篇文章能对大家有所帮助!
《群雄时代》锦帆军兵种技能介绍:
【解锁方式】
锦帆军作为第四大营——“玄武大营”中的第二支特种兵,在后续更新完成后,玩家们能够通过“治所 - 兵营”来解锁获取。
解锁之后,在任意战役或剧本中,玩家都可以通过武将详情页为任意武将装配“锦帆军”兵符。
【兵种特点】
统领将帅:甘宁
兵种流派:水战流派
隶属大营:玄武大营
锦帆军是一支行动速度出色且攻击力量强大的部队,同时它也是首支可以在水上自动正面迎敌的特种兵。部队佩戴兵符后,原本只能在水战中使用的技能也能在陆地上施展,并且能对敌人造成更高的伤害。
作为东吴水师的强力底牌之一,在甘宁的带领下,锦帆军会变得更为强大。除了上述提到的加成效果外,它还能无视敌军的协同防御,自动正面迎敌。同时,水战的暴击伤害会大幅增加,甚至还能让敌人阵形的全属性下降!作为一支实力强劲、不容小觑的中坚力量,相信锦帆军会在多个场合为主公们展现其强大的实力!
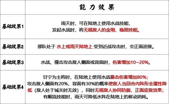
【能力效果】
“锦帆军”兵符拥有以下独特效果:
下面再来看下锦帆军的训练效果:

