自动记牌器 手机版 V6.1.7

自动记牌器 手机版 V6.1.7

普通下载

点击报错

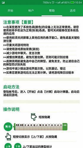
自动记牌器截图
自动记牌器介绍

自动记牌器手机版亮点解析

自动记牌器手机版是专为扑克类游戏爱好者打造的一款智能辅助工具,凭借其高效的识别能力与便捷的操作体验,迅速在手机用户中走红。该软件支持多种热门扑克玩法,如斗地主、跑得快、双扣等,能够实时记录出牌顺序并计算剩余牌型,帮助玩家更科学地制定策略。值得一提的是,它不涉及任何数据修改功能,仅作为记忆辅助工具使用,确保游戏环境的公平性。

自动记牌器手机版界面展示,清晰显示各玩家出牌顺序及剩余牌型统计

展开
其它版本
相关资讯
本类热门