码码通 V2.1.2

码码通 V2.1.2

安全下载()

点击报错

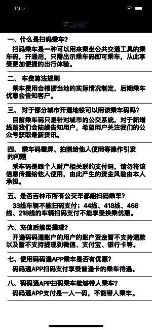
码码通截图
码码通介绍

智能摘要

码码通》是一款健康乘车码应用,用户使用码码通能够在吉林乘坐公交车来进行出行,。公交。地铁都可以使用码码通来刷码乘坐,用户能够实时的了解车辆的信息,什么时候到站都能通过码码通进行知晓。下载码码通,让你在吉林省出行更加的方便。

软件亮点

1、扫码乘车公交卡充值消费明细清晰可见,智慧出行便捷生活

2、智能筛选出多种换乘方案,提供详细的可行性线路和公交站牌信息

3、每一次扫码出行,都会看到绿色环保值的增长

软件特点

1、您的出行智能助理,实时掌握地铁运营时间、站台位置信息、换乘信息和票价

2、输入公交线路OR公交站点名称,准确告知您欲乘坐的任一公交车当前位置、时间

3、可用于在公交车上进行扫码乘车,避免了没有公交卡和零钱时的乘车问题

软件优势

1、运营公告、客流公告,实时掌握动态,方便您合理安排行程

2、无论是上班还是下班,再也不用找零带卡了,一码在手,说走就走

3、自由选择公交候车地点,一键切换公交行车方向

软件详情

码码通手机客户端是一款乘坐公交更方便的掌上智能公交应用,软件具有掌上公交查询、公交码刷码乘车、公交卡充值、公交线路规划等功能,是吉林市民交通出行必备公交app。吉林码码通app服务对象是整个吉林省本地市民,通过下载注册码码通app在搭乘公交的时候直接刷手机就行,非常方便!

展开
其它版本
相关资讯
本类热门