专业三维建模利器登场
基础形体搭建与结构解构
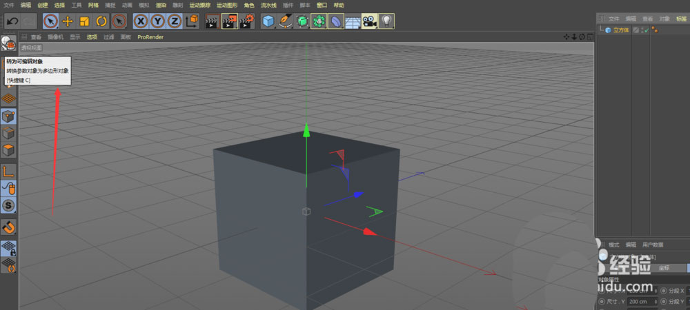
建模始于一个标准立方体:在Cinema 4D中新建场景后,直接拖入立方体对象;按下快捷键C将其转为可编辑对象,完成初始拓扑锁定。此时进入点模式(Point Mode),使用框选工具精细调节顶部与侧边顶点位置,初步塑造帽冠轮廓;因真实遮阳帽底部中空,需切换至面模式(Face Mode),全选并删除底面,为后续帽檐延伸预留结构空间。

帽檐生成与曲面优化
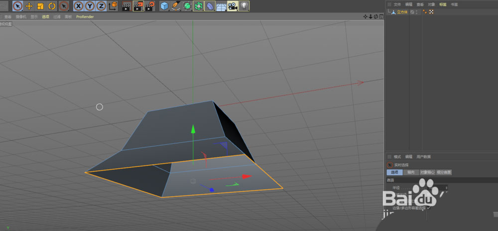
关键一步在于帽檐构造:切换至线模式(Edge Mode),使用U-L循环选择(Loop Selection)精准框选底部一圈边界边;右键调出菜单,执行“挤压(Extrude)”命令,沿法线方向向外拉出帽檐雏形;随后通过移动、缩放工具动态调整帽檐宽度与弧度,赋予其自然下垂感。紧接着为整体添加“细分曲面(Subdivision Surface)”生成器,实时预览平滑效果,并利用K-L循环切线(Knife Loop Cut)在帽檐转折处插入支撑环,强化造型稳定性与渲染精度。

厚度赋予与物理细节增强
为实现真实材质厚度,先对细分曲面右键选择“当前状态转对象”,冻结平滑结果并隐藏原始层级;进入面模式,按Ctrl+A全选所有表面,再次右键启用“挤压”,勾选“创建封顶(Cap)”,拖拽控制柄生成均匀内壁——这是制作可打印/可渲染实体模型的核心步骤。进阶用户还可叠加“模拟>布料>布料曲面”标签,将细分曲面设为其子级,通过调节厚度值与碰撞参数,模拟织物柔韧垂坠感,大幅提升视觉可信度。

装饰元素与程序化建模技巧
提升设计完成度的关键在于细节:在帽冠顶部选定数个相邻面,U-L循环选择后右键“分裂(Split)”,独立出装饰区块;对其执行挤压并添加细分曲面,塑造浮雕式徽章或通风孔结构;按住Ctrl复制该组件,缩放旋转后置于帽侧,形成不对称美学节奏。更高效的方式是运用程序化建模——在线层级提取帽檐边缘样条,配合“克隆(Cloner)”生成器设置为“对象模式”,将球体作为子对象沿样条分布,启用“平均分布(Even Distribution)”,轻松打造一排精致帽檐装饰珠。

线描渲染与氛围质感呈现
最终呈现阶段摒弃复杂光照,启用“物理天空(Physical Sky)”作为环境光源,将其饱和度归零以获得纯净中性背景;在渲染设置(Ctrl+B)中开启“环境吸收(Environment Absorption)”与“全局光照(Global Illumination)”,适度降低采样强度,辐照缓存设为“预览(Preview)”保障效率。为突出造型线条,激活“线描渲染器(Sketch & Toon)”,同步勾选颜色、光照、轮廓与边缘选项,一键输出兼具工程图精度与插画感的高清线稿,完美适配作品集展示与教学演示场景。


